Probabilidad Mapa Conceptual Pdf: Guía Para Entender El Concepto
La probabilidad es una rama de las matemáticas que se encarga de estudiar las posibilidades de que ocurra un evento en particular. En términos simples, se puede definir como la medida de cuán probable es que algo suceda. Uno de los recursos más utilizados para entender los conceptos de la probabilidad es el mapa conceptual PDF.
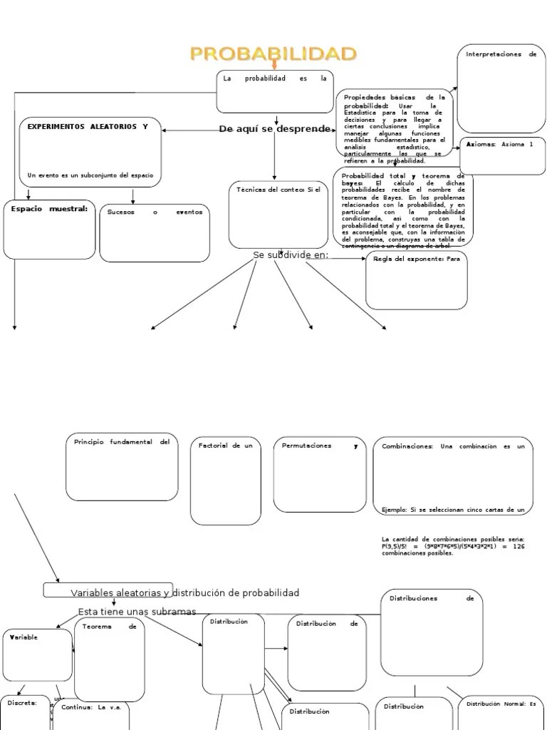
¿Qué es un mapa conceptual PDF?
Un mapa conceptual PDF es una herramienta visual que se utiliza para organizar y representar la información. Consiste en un diagrama que muestra las relaciones entre distintos conceptos a través de líneas y palabras clave. Este tipo de herramienta es muy útil para entender y recordar información compleja.
¿Por qué utilizar un mapa conceptual PDF para entender la probabilidad?
La probabilidad es un concepto matemático complejo que puede ser difícil de entender si se presenta de manera abstracta o teórica. Un mapa conceptual PDF, en cambio, permite visualizar las relaciones entre los diferentes conceptos de manera más clara y sencilla.
Además, un mapa conceptual PDF puede ayudar a identificar los conceptos clave de la probabilidad, lo que facilita su estudio y comprensión.
¿Cómo crear un mapa conceptual PDF de probabilidad?
Para crear un mapa conceptual PDF de probabilidad, se deben seguir los siguientes pasos:
- Identificar los conceptos clave de la probabilidad, como evento, probabilidad, experimento, entre otros.
- Organizar los conceptos en un diagrama utilizando líneas y palabras clave.
- Conectar los conceptos entre sí para mostrar las relaciones entre ellos.
- Añadir ejemplos y definiciones para cada concepto.
¿Qué beneficios tiene utilizar un mapa conceptual PDF para estudiar la probabilidad?
Los beneficios de utilizar un mapa conceptual PDF para estudiar la probabilidad son varios:
- Facilita la comprensión de los conceptos clave.
- Permite identificar las relaciones entre los conceptos de manera más clara.
- Ayuda a recordar la información de manera más efectiva.
- Permite organizar la información de manera más eficiente.
¿Dónde se pueden encontrar mapas conceptuales PDF de probabilidad?
Los mapas conceptuales PDF de probabilidad se pueden encontrar en diferentes recursos en línea, como sitios web de educación, blogs especializados o libros de texto. También se pueden crear mapas conceptuales personalizados utilizando herramientas en línea o software especializado.
Conclusión
La probabilidad es un concepto matemático complejo que puede ser difícil de entender si se presenta de manera abstracta o teórica. Un mapa conceptual PDF es una herramienta visual muy útil para entender y recordar los conceptos clave de la probabilidad. A través de la organización y representación visual de la información, los mapas conceptuales PDF permiten identificar las relaciones entre los diferentes conceptos de manera más clara y sencilla.
Si estás estudiando probabilidad o simplemente quieres comprender mejor este concepto, un mapa conceptual PDF puede ser una excelente herramienta para lograrlo.





Posting Komentar untuk "Probabilidad Mapa Conceptual Pdf: Guía Para Entender El Concepto"